Радиочастотный сиrнал с антенны через разделительный конденсатор С1 поступает на колебательный контур L 1 С2, который осуществляет предварительную селекцию сиrнала.


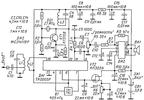
КП303А или КП303Б. Источником питания радиоприёмника служит NiCd аккумуляторная батарея напряжением 3,6 В и мкостью 600 мА.ч Перед первым включением приёмника следует проверить правильность монтажа. Налаживание приёмника сводится к настройке входноrо контура L1C2 и контура rетеродина L3C4. Это осуществляют, раздвиrая крайние витки катушек. Первым на- страивают контур rетеродина. Показателем ero точной настройки на частоту резонатора служит Maксимальное постоянное напряжение на резисторе R3. Для нaстройки входноro контура на ход приёмника необходимо подать сиrнал от reнepaтopa стaндартных сиrналов частотой 26,545 мrц и нaпряжением около 1 мкВ. Контролировать точную настройку вxoднoro контура можно по мак-симальному нaпряжению АРУ УПЧ на выводе 5 микросхемы DА 1 .
| № pin | делитель | частота вых. | такт мксек. | ![]() |
| 10 | 1 / 0 | 4000000 | 0.00025 mS | |
| 9 | 2 / 2 | 2000000 | 0.0005 mS | |
| 3 / 4 | 1000000 | 0.001 mS | ||
| 4 / 8 | 500000 | 0.002 mS | ||
| 7 | 5 / 8 | 250000 | 0.004 mS | |
| 5 | 6 / 32 | 125000 | 0.008 mS | |
| 4 | 7 / 64 | 62500 | 0.016 mS | |
| 6 | 8 / 128 | 31250 | 0.032 mS | |
| 13 | 9 / 256 | 15625 | 0.064 mS | |
| 12 | 10 / 512 | 7812.5 | 0.128 mS | |
| 14 | 11 / 1024 | 3906.25 | 0.256 mS | |
| 15 | 12 / 2048 | 1953.125 | 0.512 mS | |
| 1 | 13 / 4096 | 976.5625 | 1.024 mS | |
| 2 | 14 / 8192 | 488.28125 | 2.048 mS | |
| 3 | 15 / 16384 | 244.140625 | 4.096 mS |
Расчет размеров J-антенны по частоте;
справка по VHF/UHF транзисторам |
|||||||
| Транзистор | маркировка | структура | ток кол. | Мощность | частота | Hfe(21э) | Корпус |
| 2SC6144 | C6144 | NPN | 10 | 25 | 330 | 150-160 | TO220F |
| 2SA2169 | A2169 | NPN | 10 | 20 | 200 | 500-630 | TO-251\252 |
| 2SC6017 | C6017 | PNP | 10 | 20 | 200 | 500-630 | TO-251\252 |
| 2SC5707 | C5707 | NPN | 8(10) | 15 | 330 | 250-350 | TO-251\252 |
| 2SC5706 | C5706 | NPN | 5(7.5) | 15 | 400 | 250-560 | TO-251\252 |
| 2SA2040 | A2040 | PNP | 5(7.5) | 15 | 400 | 250-560 | TO-251\252 |
| 2SA2039 | A2039 | PNP | 5(7.5) | 15 | 400 | 250-560 | TO-251\252 |
| 2N3904 | 2N3904 | NPN | 0.2 | 0.625(ON) | 300 | 60-300 | TO-92 |
| 2N3906 | 2N3906 | PNP | 0.2 | 0.625(ON) | 300 | 60-300 | TO-92 |
| P2N2222A | 2N2222A | NPN | 0.6 | 0.625 | 300 | 100-300 | TO-92 |
| P2N2907A | 2N2907 | PNP | 0.6 | 0.625 | 300 | 100-300 | TO-92 |
| 2SC1959Y | C1959 | NPN | 0.5 | 0.5 | 300 | 120-240 | TO-92 |
| 2SC4204 | C4204 | NPN | 0.7 | 0.6 | 270 | 820-2700 | TO-92 |
| 2SD2144S | D2144 | NPN | 0.5 | 0.3 | 350 | 600-800* | TO-92* |
| 2SC3616 | C3616 | NPN | 0.7 | 0.75 | 250 | 800* | TO-92 |
| PZT2222 | P1F | NPN | 0.6 | 1.5 | 300 | 50..300 | SOT223 |
| PZT2907A | 2907 | PNP | 0.6 | 1.5 | 300 | 50..300 | SOT223 |
| BFG591 | BFG591 | NPN | 0.2 | 2 | 7000 | 60-250 | SOT223 |
| BFU590GX | BFU590 | NPN | 0.2 | 2 | 8000 | 60-130 | SOT223 |
| BLT81 | BLT81 | NPN | 0.5 | 2 | 900 | 25... | SOT223 |
| BSP61 | BSP61 | PNP | 1 | 1.25 | 200 | ...2000... | SOT223 |
| 2SC3357 | 3357 | NPN | 0.1 | 1.2 | 6500 | ~50 | SOT-89 |
| 2N5109 | 2N5109 | NPN | 0.4 | 2.5 | 1200 | 90-170* | TO-39 |
| ГТ313Б | ГТ313Б | PNP | 0.05 | 470-520 | 30-60 | TO-39 | |
| --- | -- | -- | -- | -- | -- | -- | |
| 2SK3078 | UW | N-chan | 0.5 | 900 | 12.5dB | SOT89 | |
| RD01MUS2B | K5 | N-chan | 0.6 | 1.6 | 527 | 15dB | SOT89 |
| P/N | Корпус | Категория | Режимы | Частота f, МГц | Мощность PL, Вт | Усиление по мощности GP | Напряжение питания VDS, В |
| BLF6G22LS-75 | SOT502B | LDMOS | WCDMA | 2000-2200 | 17 | 18,7 | 28 |
| BLF7G22L-130 | SOT502 | LDMOS | - | 2110-2170 | 44,8 | 18,5 | 28 |
| BLF7G22LS-130 | SOT502 | LDMOS | - | 2110-2170 | 44,8 | 18,5 | 28 |
| BLF6G22-45 | SOT608A | LDMOS | WCDMA | 2000-2200 | 2,5 | 18,5 | 28 |
| BLF3G22-30 | SOT608A | UHF LDMOS | 2-TONE | 2000-2200 | 30 | 14 | 28 |
| BLF6G38-25 | SOT608A | WiMAX LDMOS | 3400-3800 | 4,5 | 15 | 28 | |
| BLF6G38S-25 | SOT608B | WiMAX LDMOS | 3400-3800 | 4,5 | 15 | 28 | |
| BLF4G10-160 | SOT502A | UHF LDMOS | CDMA 2-TONE EDGE; CW | 800-1000 | 160 | 19,7 | 28 |
| BLD6G22L-50 | SOT1130 | LDMOS Doherty | - | 2110-2170 | 8 | 12,7 | 28 |
| BLD6G22LS-50 | SOT1130 | LDMOS Doherty | - | 2110-2170 | 8 | 12,7 | 28 |
| BLF6G27-45 | SOT608A | WiMAX LDMOS | - | 2500-2700 | 7 | 18 | 28 |
| BLF6G27S-45 | SOT608B | WiMAX LDMOS | - | 2500-2700 | 7 | 18 | 28 |
| BLF6G38-100 | SOT502A | - | 3400-3600 | 18,5 | 13 | 28 | |
| BLF6G38LS-100 | SOT502B | - | 3400-3600 | 18,5 | 13 | 28 | |
| BLF6G20-40 | SOT608A | LDMOS | - | 1800-2000 | 2,5 | 18,8 | 28 |
| BLF6G27-75 | SOT502A | WiMAX LDMOS | - | 2500-2700 | 9 | 17 | 28 |
| BLF6G27LS-75 | SOT502B | WiMAX LDMOS | - | 2500-2700 | 9 | 17 | 28 |
| BLM6G22-30 | SOT834-1 | W-CDMA 2100 МГц to 2200 МГц power MMIC | WCDMA | 2100-2200 | 2 | 30 | 28 |
| BLM6G22-30G | SOT822-1 | W-CDMA 2100 МГц to 2200 МГц power MMIC | WCDMA | 2100-2200 | 2 | 30 | 28 |
| BLF4G20-110B | SOT502A | UHF LDMOS | 1800-2000 | 100 | 13,5 | 28 | |
| BLF2045 | SOT467C | UHF LDMOS | 2-TONE | 1800-2000 | 26 | 10 | 26 |
| BLF3G21-30 | SOT467C | UHF LDMOS | 2-TONE | 2200 | 30 | 13,5 | 26 |
| BLF6G10-135RN | SOT502A | LDMOS | - | 800-1000 | 26,5 | 21 | 28 |
| BLF6G10LS-135RN | SOT502B | LDMOS | - | 800-1000 | 26,5 | 21 | 28 |
| BLF3G21-6 | SOT538A | UHF LDMOS | 2-TONE | 1800-2200 | 30 | 15,5 | 26 |
| BLF6G20-180RN | SOT502A | LDMOS | - | 1800-2000 | 40 | 17,2 | 30 |
| BLF6G20LS-180RN | SOT502B | LDMOS | - | 1800-2000 | 40 | 17,2 | 30 |
| BLF6G22-180RN | SOT502A | LDMOS | - | 2000-2200 | 40 | 16 | 30 |
| BLF6G22LS-180RN | SOT502B | LDMOS | - | 2000-2200 | 40 | 16 | 30 |
| BLF6G20-75 | SOT502A | LDMOS | EDGE | 1800-2000 | 29,5 | 19 | 28 |
| BLF6G20LS-75 | SOT502B | LDMOS | EDGE | 1800-2000 | 29,5 | 19 | 28 |
| BLF1822-10 | SOT467C | UHF LDMOS | 2-TONE | 2200 | 10 | 13,5 | 26 |
| BLF4G20LS-130 | SOT502B | UHF LDMOS | - | 1800-2000 | 130 | 14,7 | 28 |
| BGF802-20 | SOT365C | CDMA800 power module | - | 869-894 | 30 | 30 | 30 |
| BLF6G10-200RN | SOT502A | LDMOS | - | 688-1000 | 40 | 20 | 28 |
| BLF6G10LS-200RN | SOT502B | LDMOS | - | 688-1000 | 40 | 20 | 28 |
| BLF6G38-10G | SOT975C | - | 3400-3600 | 2 | 14 | 28 | |
| BGF844 | SOT365C | GSM800 EDGE power module | - | 869-894 | 27 | 30 | 30 |
| BLF6G20-230PRN | SOT539 | LDMOS | - | 1805-1880 | 50 | 16,5 | 30 |
| BLF1043 | SOT538A | UHF LDMOS | 1-TONE 2-TONE |
800-1000 | 10 | 16,5 | 26 |
| BLF6G20-110 | SOT502A | LDMOS | WCDMA | 1800-2000 | 25 | 19 | 28 |
| BLF6G20LS-110 | SOT502B | LDMOS | WCDMA | 1800-2000 | 225 | 19 | 28 |
| BLF6G10-160RN | SOT502A | LDMOS | - | 800-1000 | 32 | 22,5 | 32 |
| BLF6G10LS-160RN | SOT502B | - | - | - | - | - | - |
| BLF6G38-50 | SOT502A | WiMAX LDMOS | - | 3400-3800 | 9 | 14 | 28 |
| BLF6G38LS-50 | SOT502B | WiMAX LDMOS | - | 3400-3800 | 9 | 14 | 28 |
| BLF6G20LS-140 | SOT502B | LDMOS | - | 1800-2000 | 35,5 | 16,5 | 28 |
| BLF6G22-180PN | SOT539A | LDMOS | WCDMA | 2000-2200 | 50 | 17,5 | 32 |
| BGF944 | SOT365C | GSM900 EDGE power module | 920-960 | 24 | 29 | 30 | |
| BLF2043 | SOT538A | UHF LDMOS | CW | 2200 | 10 | 11,8 | 26 |
| BLF1820-90 | SOT502A | UHF LDMOS | 1800-2000 | 90 | 11 | 26 | |
| BLF6G22S-45 | SOT608B | LDMOS | WCDMA | 2000-2200 | 2,5 | 18,5 | 28 |
| BLF4G10S-120 | SOT502B | UHF LDMOS | 2-TONE CW; EDGE | 800-1000 | 120 | 19 | 28 |
| BLF4G20LS-110B | SOT502B | UHF LDMOS | 1800-2000 | 48 | 13,8 | 28 | |
| BLF6G10-45 | SOT608A | - | - | 800-1000 | 1 | 7,8 | - |
| BLF2043F | SOT467C | UHF LDMOS | CW | 2200 | 10 | 11 | 26 |
| BLF6G27-10 | SOT975B | WiMAX LDMOS | - | 2500-2700 | 2 | 19 | 28 |
| BLF6G27-10G | SOT975C | WiMAX LDMOS | - | 2500-2700 | 2 | 19 | 28 |
| BLF6G20-180PN | SOT539A | LDMOS | - | 1800-2000 | 50 | 18 | 32 |
| BLF6G27-135 | SOT502A | WiMAX LDMOS | - | 2500-2700 | 20 | 16 | 32 |
| BLF6G27LS-135 | SOT502B | WiMAX LDMOS | - | 2500-2700 | 20 | 16 | 32 |
| BLF6G22LS-100 | SOT502B | LDMOS | WCDMA | 2000-2200 | 25 | 18,5 | 28 |
| BLF4G22-130 | SOT502A | UHF LDMOS | 2000-2200 | 33 | 13,5 | 28 | |
| BLF6G10S-45 | SOT608B | LDMOS | WCDMA | 800-1000 | 1 | 23 | 28 |
| BLF1046 | SOT467C | UHF LDMOS | 2-TONE 1-TONE |
860-1000 | 45 | 14 | 26 |
| BLD6G21L-50 | SOT1130 | LDMOS Doherty | - | 2010-2025 | 8 | 12,6 | 28 |
| BLD6G21LS-50 | SOT1130 | LDMOS Doherty | - | 2010-2025 | 8 | 12,6 | 28 |
| BLF6G20-45 | SOT608A | LDMOS | WCDMA | 1800-2000 | 2,5 | 19,2 | 28 |
| BLF6G20S-45 | SOT608B | LDMOS | WCDMA | 1800-2000 | 2,5 | 19,2 | 28 |
| BLF6G21-10G | SOT538A | LDMOS | - | HF-2200 | 2 | 19,3 | 28 |
| BLF6G22LS-130 | SOT502B | LDMOS | WCDMA | 2000-2200 | 30 | 17 | 28 |
Широковещательные транзисторы
Более 25 лет компания Philips сохраняла свое лидерство в области производства широковещательных транзисторов, это наследие перешло компании NXP, и на данный момент компания NXP поддерживая традиции предшественника, продолжает сохранять одно из лидирующих мест в этой области, пополняя свое портфолио все новыми и новыми высококачественными продуктами. Используя технологию LDMOS, компания NXP все больше укрепляет свои позиции в области производства широковещательных транзисторов, и на данный момент выпускает более 30 видов высокочастотных транзисторов для вещательных станций, которые представлены следующими элементами:
| P/N | Корпус | Категория | Режимы | Частота f, МГц | Мощность PL, Вт | Усиление по мощности GP | Напряжение питания VDS, В |
| BLF244 | SOT123A | VHF MOS | - | 175-230 | 15 | 65 | 17 |
| BLF404 | SOT409A | UHF LDMOS | CW; 1-TONE | 500 | 4 | 55 | 15 |
| BLF544 | SOT171A | UHF MOS | 1-TONE | 500 | 20 | 50 | 7 |
| BLF369 | SOT800-2 | Multi-use VHF LDMOS | - | 10-500 | 500 | 55 | 19 |
| BLF574 | SOT539A | HF/VHF LDMOS | 1-TONE | 10-500 | 500 | 70 | 26,5 |
| BLF245 | SOT123A | VHF MOS | - | 175-230 | 30 | 67 | 15,5 |
| BLF878 | SOT979A | UHF LDMOS | 2-TONE | 470-860 | 300 | 46 | 21 |
| BLF246B | SOT161A | RF amplifier | - | 175-230 | 60 | 65 | 19 |
| BLF542 | SOT171A | UHF MOS | 1-TONE; CW | 500 | 5 | 59 | 16,5 |
| BLF571 | SOT467C | HF/VHF LDMOS | 1-TONE | 10-500 | 20 | 70 | 27,5 |
| BLF578 | SOT539A | LDMOS | - | 10-500 | 1200 | 70 | 24 |
| BLF202 | SOT409A | HF/VHF MOS | - | 175-230 | 55 | 13 | |
| BLF147 | SOT121B | VHF MOS | - | 28-108 | 20 | 40 | 19 |
| BLF368 | SOT262A1 | RF amplifier | - | 175-230 | 300 | 62 | 13,5 |
| BLF546 | SOT268A | RF amplifier | 1-TONE | 0-500 | 80 | 60 | 13 |
| BLF548 | SOT262A2 | UHF push-pull MOS | 1-TONE | 0-500 | 150 | 55 | 11 |
| BLF145 | SOT123A | - | - | - | - | - | 27 |
| BLF177 | SOT121B | - | - | - | - | 40 | - |
| BLF521 | SOT172D | UHF MOS | 1-TONE; CW | 500 | 2 | 60 | 13 |
| BLF645 | SOT540 | UHF LDMOS | - | HF-1400 | 100 | 63 | 18 |
| BLF245B | SOT279A | RF amplifier | - | 175-230 | 30 | 65 | 18 |
| BLF647 | SOT540A | RF amplifier | 2-TONE | 0-800 | 120 | 45 | 13 |
| BLF246 | SOT121B | VHF MOS | - | 108 | 80 | 55 | 16 |
| BLF278 | SOT262A1 | RF amplifier | - | 175-230 | 300 | 70 | 22 |
| BLF871 | SOT467C | UHF LDMOS | 2-TONE | HF-1000 | 100 | 47 | 21 |
| BLF175 | SOT123A | - | - | - | - | - | 28 |
| BLF861A | SOT540A | UHF LDMOS | 2-TONE | 470-860 | 150 | 60 | 14 |
| BLF242 | SOT123A | HF-VHF MOS | - | 175-230 | - | 60 | 16 |
| BLF248 | SOT262A1 | RF amplifier | - | 175-230 | 300 | 65 | 11,5 |
| BLF573S | SOT502B | HF/VHF LDMOS | - | 10-500 | 300 | 70 | 27,2 |
| BLF888 | SOT979A | UHF LDMOS | - | 470-860 | 110 | 40 | 18 |
| BLF346 | SOT119A | VHF MOS | - | 175-230 | 24 | - | 14 |